Lekári z Univerzity Komenského tlačia ochranné štíty na boj s COVID-19

1.4.2020
Lekári rozbehli tlač ochranných štítov

Zdroj: uniba.sk

Páčil sa vám článok?

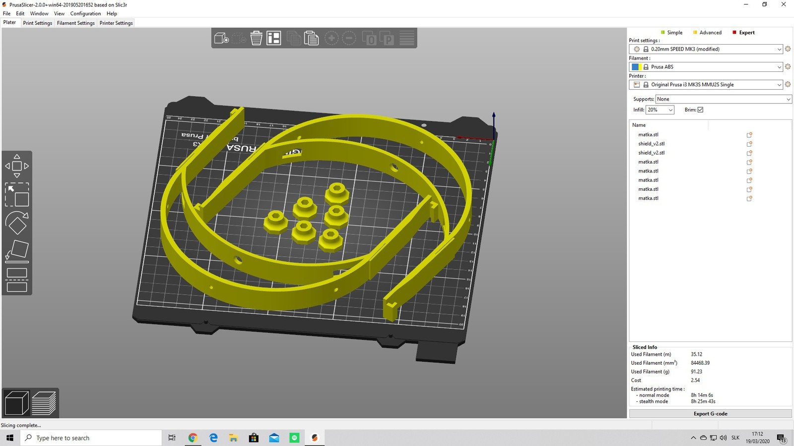
Do boja proti novému koronavírusu sa zapojili lekári z Univerzity Komenského (UK). Ústav simulačného a virtuálneho vzdelávania Lekárskej fakulty (LF) UK poskytol všetky svoje tlačiarne na tlač ochranných štítov určených pre lekárov a zdravotnícky personál.

 Denne tak dokáže na troch tlačiarňach vyrobiť približne 50 kusov.

"Ochranný štít má jednoduchý dizajn. Je zložený z troch častí: držiak vytlačený na 3D tlačiarni, ochranný plast na tvár a guma na upevnenie okolo hlavy. Je možné tlačiť ich vo veľkých množstvách," vysvetlil prednosta ústavu Pavol Vitovič.

Tlač inicioval medik Tomáš Bernát. Keďže nový koronavírus sa prenáša kvapôčkami, práve štíty z nepriepustného materiálu považoval za najlepšiu ochranu pre lekárov, zdravotné sestry, záchranárov a ďalší zdravotnícky a ošetrovateľský personál.

Zdroj: uniba.sk

​ochranné štíty

Jedna tlačiareň dokáže naraz vytlačiť dva štíty, čo trvá približne 150 minút. Záujem o pomôcku prejavili viaceré kliniky Univerzitnej nemocnice Bratislava. Výrobcovia evidujú záujem o viac ako 500 kusov. Vitovič doplnil, že svoju pomoc ústav ponúka aj pri dizajne a tlači ďalších zdravotníckych pomôcok. "Ústav simulačného a virtuálneho vzdelávania a Bratislavský spolok medikov sa v súčasnosti snažia zapojiť aj ďalších majiteľov 3D tlačiarní, ktorí by s tlačou ochranných štítov mohli pomôcť," dodal.

Odborníci a študenti UK v rámci situácie spôsobenej ochorením COVID-19 pomáhajú aj iným spôsobom. Hlásia sa ako dobrovoľníci do nemocníc, pomáhajú na infolinke či pracujú na spustení diagnostiky infekcie nového koronavírusu. "Rovnako pomáhajú v psychologickej poradni UK. Prírodovedci pracujú vo Vedeckom parku UK na odhalení úplnej genetickej informácie nového koronavírusu na Slovensku," informovala hovorkyňa Univerzity Komenského Lenka Miller.

Zdroj: Ústav simulačného a virtuálneho vzdelávania LF UK

(TASR)

Páčil sa vám článok?